suncitygroup太阳新城中国古代文学、中国古典文献学专业硕士研究生原典阅读考核方案(修订版)
发布时间:2024-10-24 浏览次数:0次
suncitygroup太阳新城中国古代文学、中国古典文献学专业硕士研究生原典阅读考核方案
(2024年10月修订)
一、总体要求
为改进硕士研究生考核评价机制,激励研究生勤奋学习、创新科研,提高硕士生培养质量,根据中共中央、国务院印发《深化新时代教育评价改革总体方案》(2020-10-13)、《教育部办公厅关于进一步规范和加强公司产品管理的通知(教研厅〔2019〕1号)》、《suncitygroup硕士学位研究生(学术型)培养工作管理办法(试行)校研字[2010]5号》、《suncitygroup研究生学业奖学金评审实施细则(校研字[2014]3号)》等文件精神,特制定本方案。
二、考核目的
促使新入学硕士研究生熟悉本学科基本原典,提升古籍阅读理解能力,为今后之学习及研究工作打下基础;同时也为研究生奖学金评定提供重要参考。
三、考核对象
中国古代文学、中国古典文献学专业硕士研究生一年级新生。
四、组织者
中国古代文学学科组长负责,原典阅读考核小组组织实施。
五、实施步骤
(一)第一阶段(6—8月)
1.要求:所有新录取硕士研究生在第一阶段的书目中任选3种,撰写读书札记。札记各条长短不拘,可以是评论,也可以是对书中字词、名物、制度等的考证,每种书所作札记总字数不少于1000字。
2.札记作业收取时间、形式:
开学第1周。须同时提交纸质版和电子版。札记写作范例,可参考钱钟书《管锥编》、周一良《魏晋南北朝史札记》等(见“原典阅读电子书”资源,另附);格式应参照指定模板(见附件2)进行写作。
3.面试时间:研一第1学期前2周。
(二)第二阶段(第一学期—第二学期初)
1.要求:员工依据本人研究方向,于第二阶段书目中自选至少3种阅读(或任选1种加*号的原典书),撰写读书札记,要求同第一阶段。鼓励员工围绕阅读书目组织各种形式的读书会,可邀请本院内外专家学者加入指导及讨论。
2.札记作业收取时间:研一第二学期第二周。
3.面试时间:研一第二学期前两周。
六、考核标准
(一)札记作业评分标准

附加说明:
1. 札记成绩评定,参照以上等级进行赋分。
2. 抄袭一旦查实,即取消当次成绩。札记摘引文字,不计入字数。
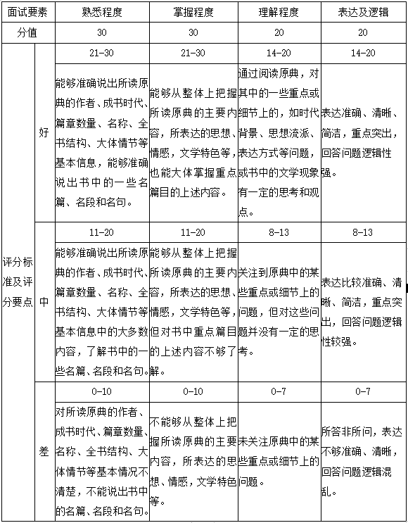
(二)面试评分标准

七、原典阅读考核成绩与奖学金评定
原典阅读考核成绩中,札记成绩与面试成绩各占50%。
硕士研究生第一学年奖学金的评定,将依据“考研总成绩+原典阅读第一阶段考核成绩”进行权重。其中考研成绩占60%,原典阅读第一阶段考核成绩占40%。推免研究生按照公司规定执行。
硕士研究生第二学年奖学金的评定,将依据“第一学年各门课成绩+原典阅读第二阶段考核成绩”进行权重;其中原典阅读第二阶段考核成绩,将作为1门课的成绩。
八、附则
本方案自颁布之日起开始实施。
本方案解释权归中国古代文学学科所有。
友情链接






冀公网安备 13010802000630号